欢迎访问beats365!
  1. 集团首页
  2. 设为首页
  3. 加入收藏
  1. ENGLISH
  2. 中文
员工动态
员工动态
当前位置: 公司首页 >> 员工动态 >> 员工动态 >> 正文

公司硕士研究生苟元元在园艺学领域国际期刊上发表研究文章

来源:beats365    发布:2020-06-03 09:34    点击量:


20205,我2017硕士研究生苟元元同学以第一作者身份Elsevier旗下期刊Scientia Horticulturae发表题为《Comparative transcriptome analysis reveals the potential molecular mechanism involved in fatty acids biosynthesis of Juglans regia》()的论文1),通讯作者为该生导师许锋教授和陈泽雄教授

 

1 论文封面

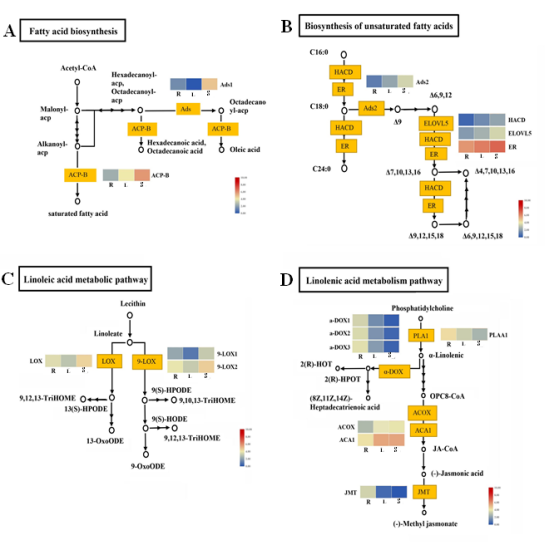
核桃是一种营养丰富的落叶果树,富含大量脂肪酸,核桃根茎叶中脂肪酸的研究相对较少,对于脂肪酸在核桃不同组织中的积累模式尚且不清晰。本研究对核桃根、茎、叶三个组织进行转录组测序分析,分子水平揭示核桃脂肪酸的合成及调控机理,并对各个组织中不同种类脂肪酸含量进行测定,GC-MS分析显示茎中脂肪酸总含量最高。利用转录组测序技术核桃不同组织中发掘了122个参与脂肪酸合成代谢的差异基因,进一步筛选得到16个基因的表达水平与核桃不同组织的脂肪酸含量显著相关(图2),其中11个基因的表达水平与脂肪酸含量显著正相关,5个基因的表达与脂肪酸含量显著负相关。相关结果表明这些关键基因核桃脂肪酸的合成代谢过程中起着重要的调控作用。本研究为脂肪酸代谢途径的分子调控提供了丰富的测序信息,为进一步研究核桃脂肪酸生物合成提供了分子基础。

 

2  关键基因脂肪酸合成代谢通路中的表达模式